胖东来擀面皮事件全回顾:企业迅速响应,有人已获2000赔偿金
胖东来擀面皮事件全回顾:企业迅速响应,有人已获2000赔偿金
2024年6月27日凌晨,胖东来商贸集团在其官方公号上发布了一份《关于新乡胖东来餐饮商户“擀面皮加工场所卫生环境差”的调查报告》,这份报告不仅详细披露了事件的来龙去脉,还公布了针对消费者的赔偿措施。消费者纷纷对胖东来的负责态度表示赞赏。
视频加载中...
视频来源:@纵览新闻(抖音号燕赵都市报)6月26日17:57发布的《6月26日,胖东来发布:关于联营餐饮商户“擀面皮加工场所卫生环境差”的情况说明》
事件回顾:网友爆料,企业迅速响应
事件最开始是在2024年6月25日晚,有网友通过社交平台发布视频,爆料新乡胖东来商场餐饮部,某擀面皮档口存在严重的生产环境问题,视频中展示的加工场所环境脏乱不堪,引发了公众的强烈关注。

次日,胖东来迅速作出反应,发布声明称已关注到相关视频,并立即要求新乡两店餐饮部所有的联营商户档口进行关停,同时成立调查小组,对此事进行严格调查,胖东来这一迅速而果断的回应和举措,迅速赢得了网友们一致的赞扬!
调查深入:事实确凿,企业有担当

调查小组成立后,迅速展开工作。经过现场勘查、视频比对、员工询问等一系列调查手段,最终确认网友爆料内容属实。该擀面皮档口的加工场所确实存在严重的卫生问题,包括地面污渍、设备陈旧、原料堆放混乱等。
面对这一事实,胖东来没有回避和推脱,而是选择了积极面对。他们不仅公开道歉,还承诺将采取一系列措施,确保类似事件不再发生。
赔偿措施:全额退款,额外补偿

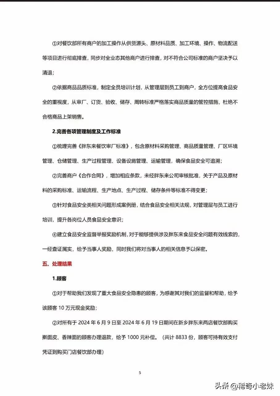
在确认问题后,胖东来迅速制定了赔偿方案。他们决定给最先曝光此事的举报人10万元奖金,对所有于2024年6月9日到2024年6月19日这段时间内,在新乡胖东来餐饮部购买擀面皮、香辣面的顾客办理全额退款,并每人再发1000元的额外补偿。这方案一经公布,网友基本被炸的外焦里嫩,纷纷向胖东来竖起了大拇指!
这次擀面皮事件中共有8833名消费者符合退款和赔偿条件,赔偿款总额高达883.3万元,6月27一早小编朋友圈里就有人晒赔偿金了,买了两份,双倍赔偿金:

后续处理:严格监管,确保质量
在赔偿措施实施的同时,胖东来还要求新乡胖东来擀面皮商户即日起停止营业,解除与他们的合同,终止合作。同时,还对所有联营商户的加工操作间进行全面排查,确保所有商户每一个环节都必须符合国家质量标准。

另外,胖东来还设立了举报奖励制度,鼓励消费者积极举报食品安全问题,共同维护食品安全。
消费者反响:点赞胖东来,呼吁更多企业学习

在事件处理过程中,胖东来不仅迅速响应、积极处理、赔偿消费者损失,还额外赔付消费者每人1000元,这种良心企业放眼整个中国,还有第二家吗?答:没有。
既然没有第二家,那其他的企业是不是该学习学习人家胖东来的做法?积极履行社会责任和义务,共同维护消费者的权益和利益?
说在最后
本来此次擀面皮事件按理说应该会给胖东来带来了一大片的负面影响和损失,但看看人家这办事的态度和效率,多少企业都望尘莫及!

响应迅速
处理积极
额外的赔偿
我想这几条单拿出来任何一条都够别的企业学半年的吧!
-
- 上海警方打掉“麻豆传媒”、“九一视频”拍摄团队,抓获24人
-
2025-07-03 14:10:50
-
- 女特务张春莲:潜伏大陆30多年!为隐藏身份嫁农民,连生8个孩子
-
2025-07-03 14:08:35
-
- 独家:7个问题解读阿里巴巴收购UC
-
2025-07-03 14:06:19
-
- 45岁万蒂妮怀二胎8个月,写给即将出生的儿子一封信,感动全网
-
2025-07-03 14:04:04
-
- 林芳正:日本友华派,内阁官房长官,前外相,问鼎首相之路还很长
-
2025-07-03 14:01:49
-
- 流感高峰来袭!中药茶饮:您的预防与应对秘籍!
-
2025-07-03 13:59:34
-
- 15位欧美性感女星排行
-
2025-07-03 13:57:19
-
- 唐山花店女老板不雅视频事件始末
-
2025-07-03 13:55:03
-
- 美的再陷裁员传闻,内部人士称“调整架构裁撤冗余员工”,回应:在正常范围
-
2025-07-02 22:46:03
-
- 杨幂现身巴黎时装周,美得令人浑身打激灵,旁边的老外都看呆了!
-
2025-07-02 22:43:47
-
- 为什么又有学生跳楼?继9岁少女后,14岁初中女生再次走向楼顶
-
2025-07-02 22:41:32
-
- 知名女星叫嚣让联合国把中国除名,公然抹黑香港警察,下场如何?
-
2025-07-02 22:39:17
-
- 云南46岁母亲带5个子女隐居深山,连户口都没有,18年被意外发现
-
2025-07-02 22:37:02
-
- 琼瑶的作品大全集在这里,收藏起来慢慢看!
-
2025-07-02 22:34:46
-
- 医生直言:若每天坚持过午不食,用不了多久,身体或有这几种变化
-
2025-07-02 22:32:30
-
- 如今才明白,为啥邓婕“插足”张国立的婚姻,却没有人谴责她!
-
2025-07-02 22:30:14
-
- 靳羽西:春晚前排坐了20年,央视对她“盛宠不衰”,到底什么来头
-
2025-07-02 22:27:59
-
- 《清明上河图》全卷超高清长图(无水印),放大细看,竟然动起来了
-
2025-07-02 22:25:44
-
- 武汉商场TOP10名单出炉!武商MALL:年销售额181亿!成为最强霸主
-
2025-07-02 22:23:29
-
- nba全明星扣篮大赛历届冠军名单 历届技巧大赛冠军名单
-
2025-07-02 22:21:13



许凯妈妈旧照,看到他妈妈年轻时的样子,才知道他为啥这么帅气
丰田推出的倒三轮摩托车,只要1万多,可惜国内没有卖的